公司介紹 企業(yè)文化 公司環(huán)境 業(yè)務介紹
公司新聞 行業(yè)新聞
優(yōu)秀工程展播
聚氯乙烯絕緣電力電纜 聚氯乙烯絕緣電線 預制分支電纜 架空絕緣電纜 電力電纜 電氣安裝線 鋼芯鋁絞線及鋁絞線
聯(lián)系我們 在線留言
網(wǎng)站首頁 | 關于我們 | 人才招聘 | 網(wǎng)站地圖 | 訂閱RSS
Copyright 2024 m.sc-haitian.com 江西省越光電纜股份有限公司 版權所有 All Rights Reserved
公司地址:江西省南昌市新建區(qū)望城鎮(zhèn)璜墾長堎外商工業(yè)園二期創(chuàng)業(yè)路69號 聯(lián)系電話:0791-83775637 電子郵件:605981791@qq.com
贛ICP備2021004664號-1
Built By JXYGDLCMS V2.1 江西越光 技術支持
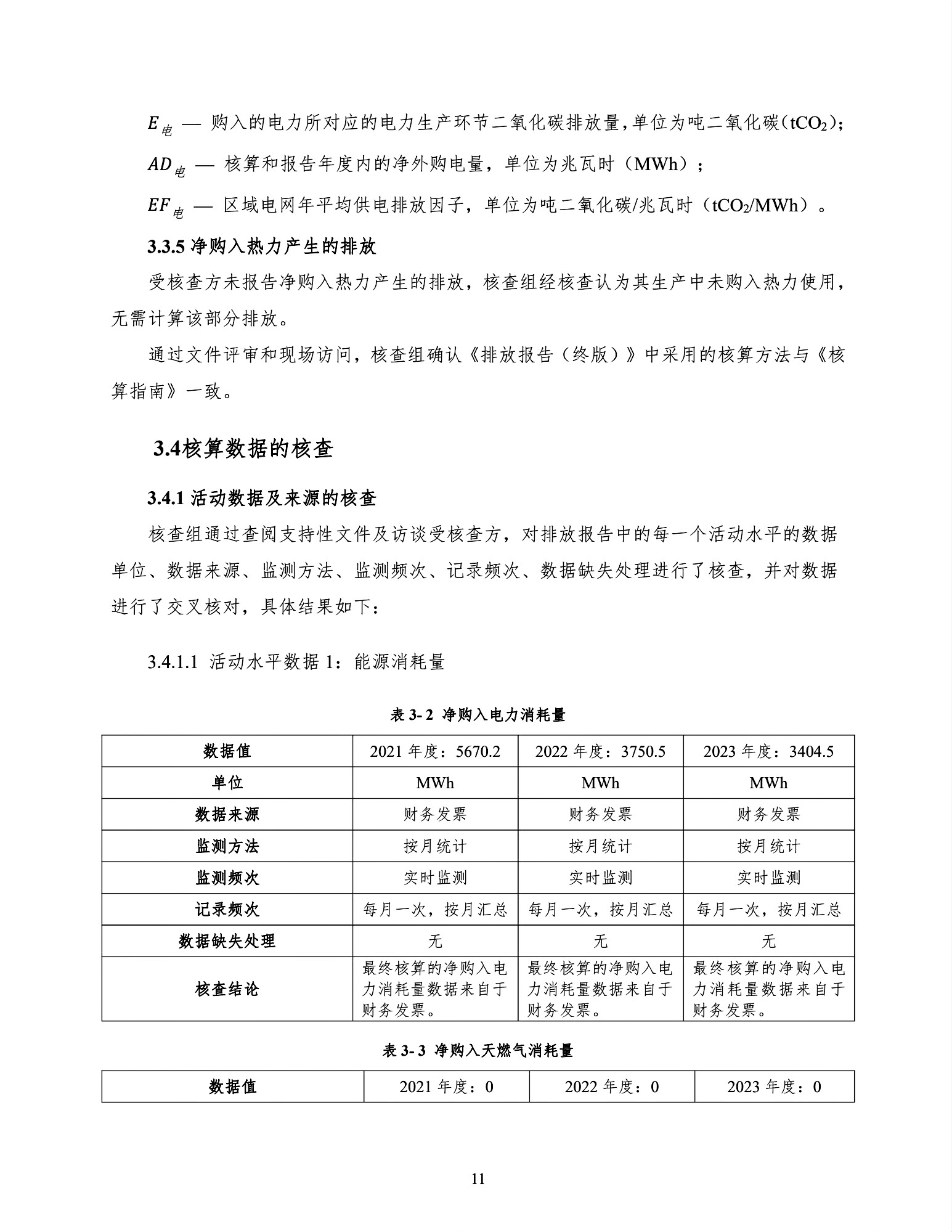
關注我們 掃一掃